移至網頁之主要內容區位置
::: 嘉義市西區大同國民小學

長期公告訊息區

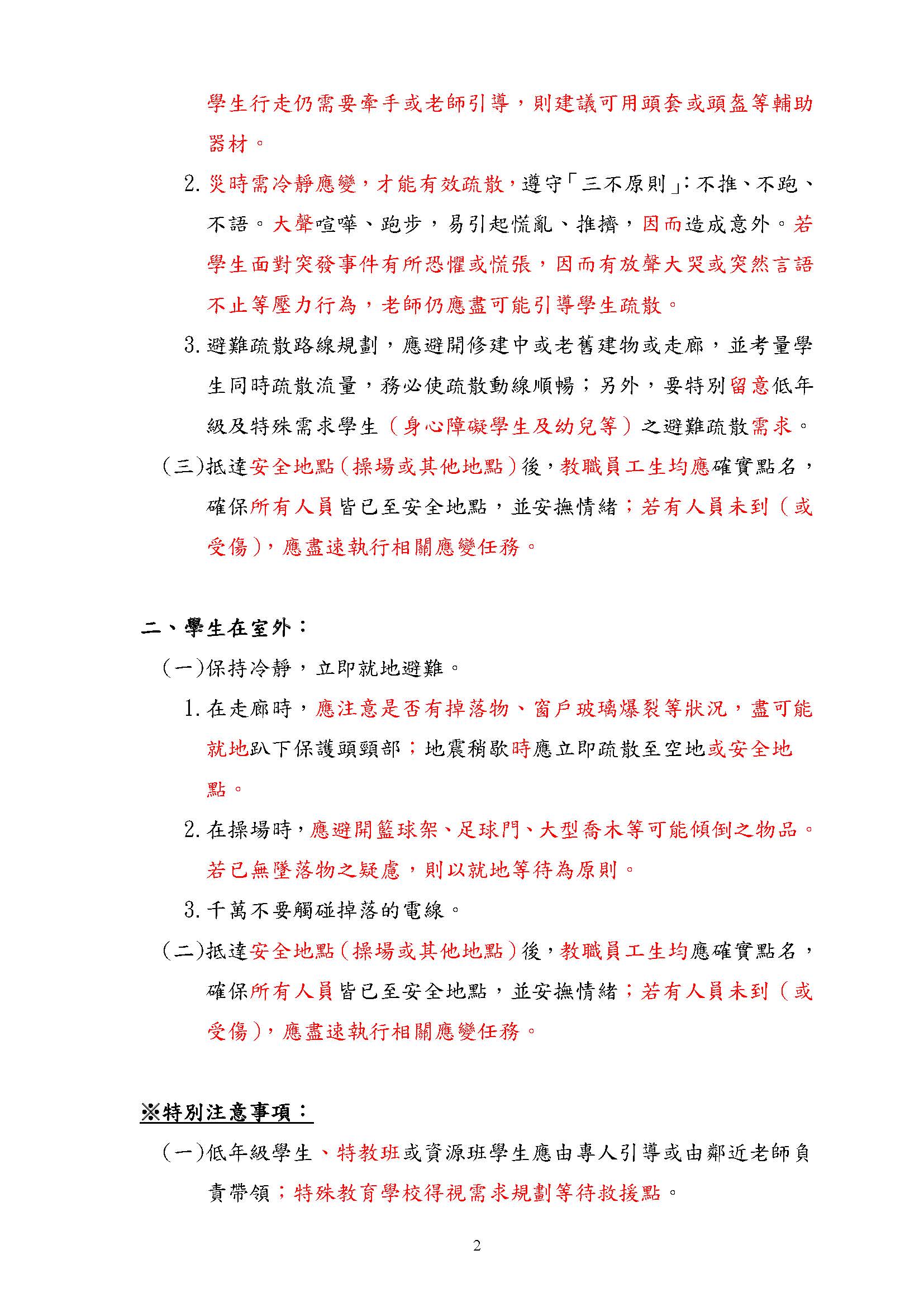
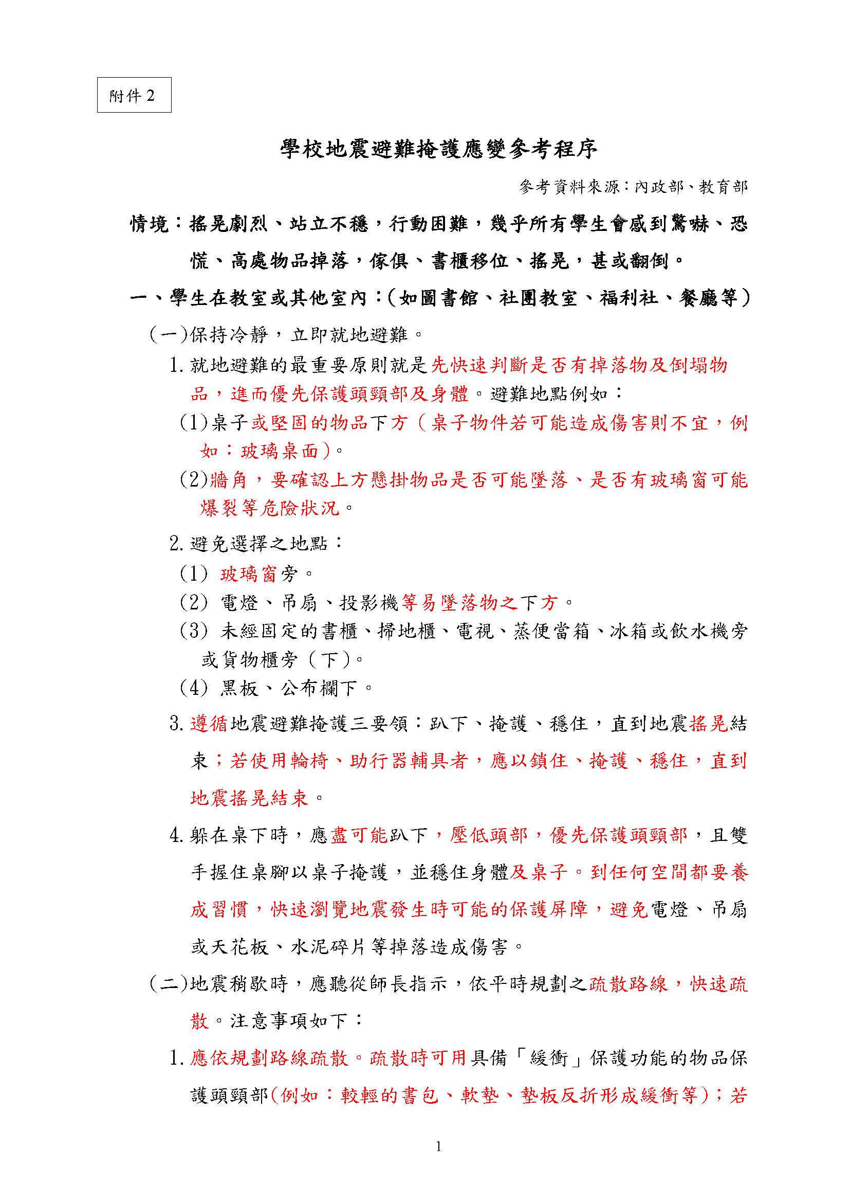
地震避難掩護演練流程及注意事項、學校地震避難掩護應變參考程序、抗震保命三步驟宣導說明及易讀版防震須知

{{ $t('FEZ002') }} 市立大同國小|

 

 

 

 

 

 

 

 

 

地震發生時首要保護自己, 優先執行 「趴下 、掩護 、穩住」抗震保命三步驟 。易讀版防震須知如附件,請下載參閱。

 

 

 



{{ $t('FEZ003') }} Invalid date

{{ $t('FEZ014') }} Invalid date|

{{ $t('FEZ005') }} 208|